赛吉拉夫团队对哺乳动物神经再生的研究成果荣登J.Neurosci
2020-05-06 作者:苏州大学附属第一医院 赛吉拉夫 我要说
2019年9月29日,苏州大学附属第一医院赛吉拉夫教授团队在神经领域的国际顶级期刊《The Journal of Neuroscience》(IF=6.074)发表了题为The Telomerase Reverse Transcriptase (TERT) and p53 Regulate Mammalian PNS and CNS Axon Regeneration downstream of c-Myc(c-Myc/TERT/p53信号通路对轴突再生的调控作用)的研究成果。此外,该成果还荣获COA2019骨科基础青年研究奖的三等奖。
轴突再生对神经损伤后的功能恢复至关重要,由于神经修复及再生的过程比较复杂,因而神经损伤也是治疗比较棘手的创伤类型之一。成年哺乳动物中枢神经系统(CNS)轴突再生失败的主要原因之一是在成熟和衰老过程中神经元固有的轴突再生能力降低。
在过去的十年中,科学界里已经明确了几种调节内在轴突再生能力的基因,包括Pten,KLF4,SOCS3,Lin28和c-Myc等。虽然已经取得了以上重大的研究成果,但目前在调节轴突再生的分子机制上认识仍然是非常不全面。
苏州大学附属第一医院赛吉拉夫教授团队勇为人先,不仅首次证明了TERT可以调节感觉神经元的轴突再生,而且揭示了TERT通过p53调控轴突再生的分子机制,更为重要的是,p53过表达可以显著促进视神经损伤后的轴突再生。
本研究非常具有创新性,对于深入了解轴突再生机制具有深远意义,同时对临床神经损伤类疾病的治疗方案也提供了新的思路,并有望更好地应用于临床,为更多患者带来希望。
目前已有研究表明,视网膜神经节细胞(RGC)中c-Myc的过度表达可以促进视神经再生。但是,c-Myc调控轴突再生的潜在机制仍不清楚。近期在非神经系统中的研究已经确定了许多受c-Myc调控的下游靶基因,如p53和端粒酶逆转录酶(TERT)。并且,已经研究显示p53信号对于PNS和视神经再生都是必需的。
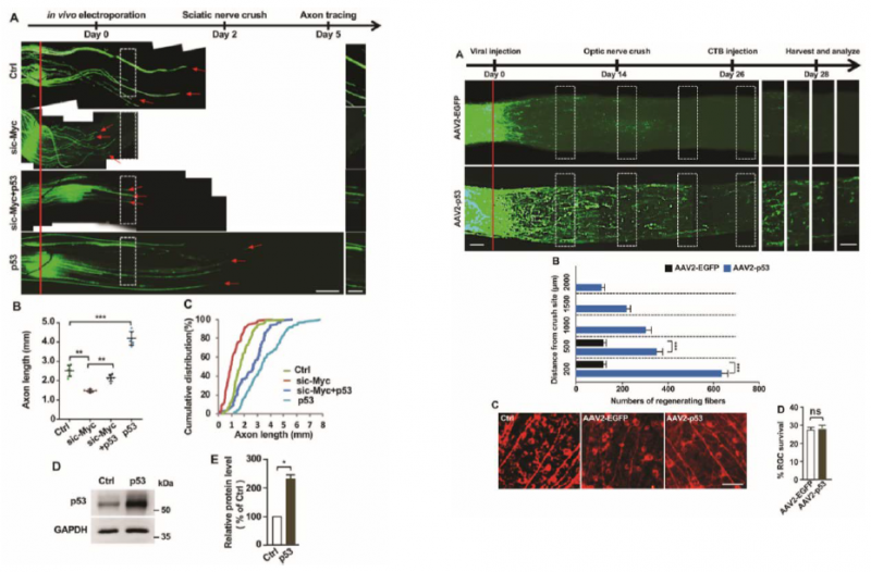
该团队的研究成功地证明了DRG感觉神经元的TERT敲减后,神经元轴突再生能力减弱了(图1)。此外,TERT在c-Myc的下游起作用,调节感觉轴突的再生(图2)。(CAG为TERT激动剂)

图1

图2
并且,该团队还发现p53在c-Myc和TERT的下游发挥作用,以控制感觉轴突再生(图3)。(TEV-6为p53激动剂)

图3
重要的是,研究显示p53在DRG感觉神经元和视神经中的过度表达分别足以促进坐骨神经再生和视神经再生(图4)。

图4
在其研究中,不仅揭示了端粒调节复合物的关键成分TERT可以作为c-Myc的下游调节哺乳动物的轴突再生,还为p53可能在c-Myc和TERT的下游发挥调节感觉轴突的再生的作用,提供了确切的实验证据。
众所周知,鉴定新基因和调节轴突再生的途径不仅会为治疗中枢神经系统损伤提供潜在的新靶分子,而且还将帮助我们更好地了解调节哺乳动物轴突再生的分子机制。该团队通过系统的探究c-Myc信号通路的方式方法,提供了一个很好的研究模式。
赛吉拉夫教授团队一直致力神经再生机制的研究,众所周知,脊髓损伤后皮质脊髓束难以再生,但赛吉拉夫团队敢啃硬骨头、趟深水区,在脊柱脊髓损伤方面不懈探索,努力奋进。
同时还紧跟科研前沿,在生物材料促进轴突再生方面做了大量工作,已取得初步进展。赛吉拉夫团队对神经再生的深入研究,为临床神经功能恢复提供了大量的理论依据,为进一步的临床试验的研究提供了深厚的理论基础。
理论研究是枯燥和艰难的,但是赛吉拉夫教授团队并不惧怕,努力为医学理论研究添砖加瓦,为祖国科学进步持续奋战,为全人类的健康力争上游,同时这也是其团队的巨大动力。
团队核心人物

赛吉拉夫教授
苏州大学特聘教授,博士生导师。2000年本科毕业于北京大学医学部。2007年获日本筑波大学先端应用医学博士学位。2007年11月至2014年12月,在美国约翰霍普金斯大学医院先后以博士后和副研究员身份工作。2014年12月起就职于苏州大学骨科研究所。2015年入选江苏省六大人才高峰资助和苏州市高校紧缺高层次人才计划。
赛吉拉夫教授也是2015年江苏省双创团队的核心成员之一。2016年入选江苏省特聘医学专家和江苏省双创人才计划。目前在国际SCI学术刊物上共发表论文30多篇,其中以第一作者或通讯作者15篇,其中包括 Nature Communications、PNAS和Genes& Development等顶尖杂志。
此外,赛吉拉夫教授是美国神经学会的会员,并担任 Neuroscience Bulletin, Injury,Plos One,Brain Research等SCI杂志的同行评审专家。



京公网安备11010502051256号