髋关节发育不良临床路径(2019年版)

2020-01-17 文章来源:国家卫健委医政医管局   我要说

髋关节发育不良临床路径标准住院流程

(一)适用对象

第一诊断为髋关节发育不良继发骨关节炎或髋关节高位脱位(ICD-10:M16.2/M16.3)。

行全髋关节置换术(ICD-9-CM-3:81.51另编00.74-00.77)。

(二)诊断依据

根据《临床诊疗指南·骨科分册》(中华医学会编著,人民卫生出版社,2009年),《外科学(下册)》(8年制和7年制临床医学专用教材,赵玉沛、陈孝平主编,人民卫生出版社,2015年)。

1.病史:髋关节疼痛或跛行、腰部疼痛,疼痛加重,关节功能障碍。

2.体格检查:髋关节活动可有不同程度受限,活动时髋关节周围疼痛,可以存在双下肢不等长,臀中肌肌力下降等情况。

3.辅助检查:X线检查发现髋关节发育不良,髋臼覆盖差,股骨头不同程度脱位或半脱位,骨关节炎改变。

(三)选择治疗方案的依据

根据《临床诊疗指南·骨科分册》(中华医学会编著,人民卫生出版社,2009年),《外科学(下册)》(8年制和7年制临床医学专用教材,赵玉沛、陈孝平主编,人民卫生出版社,2015年)。

1.无全身其他部位感染。

2.无严重的合并症。

3.髋关节病变影响日常生活。

(四)标准住院日为≤21天

(五)进入路径标准

1.第一诊断必须符合ICD-10:M16.2/M16.3髋关节发育不良继发骨关节炎或髋关节高位脱位疾病编码。

2.当患者合并其他疾病,但住院期间不需要特殊处理也不影响第一诊断的临床路径流程实施时,可以进入路径。

(六)术前准备(术前评估)3~5天

1.必需的检查项目:

(1)血常规、血型(ABO 血型+Rh因子)、尿常规;

(2)肝功能、肾功能、凝血功能检查、感染性疾病筛查(乙型肝炎、丙型肝炎、梅毒、艾滋病);

(3)胸部X线平片、心电图;

(4)双髋关节正位及患髋侧位X线检查。

2.根据患者病情可选择的检查项目:必要时行髋关节CT检查;腰椎(病史、体查提示脊柱有病变时)X线检查;双下肢全长X线片;红细胞沉降率、C反应蛋白、血气分析、肺功能检查、超声心动图、动态心电图和动态血压、双下肢血管彩色超声等。

3.有相关疾病时请相应专业科室会诊协助诊治。

(七)预防性抗菌药物选择与使用时机

1.按照《抗菌药物临床应用指导原则》(卫医发〔2015〕43号)执行,并根据患者的病情决定抗菌药物的选择与使用时间。建议使用第一、二代头孢菌素,如头孢唑林、头孢呋辛,对于感染高危患者或者其他药物过敏患者,也可以使用万古霉素进行预防。

2.术前30分钟预防性用抗菌药物;手术超过3小时或者出血量>1500ml时加用1次抗菌药物,对于万古霉素,建议术前1小时完成预防性抗菌药的使用。

(八)手术日为入院后第4~6天

1.麻醉方式:椎管内麻醉或全身麻醉。

2.手术方式:全髋关节置换术。

3.手术内植物:人工全髋关节假体、骨水泥、螺钉、异体骨、钢丝/捆绑带、股骨近端爪形钢板。

4.术中用药:麻醉用药、抗菌药、抗出血药物(氨甲环酸)等。

5.输血:根据术中出血情况决定是否需要输血。

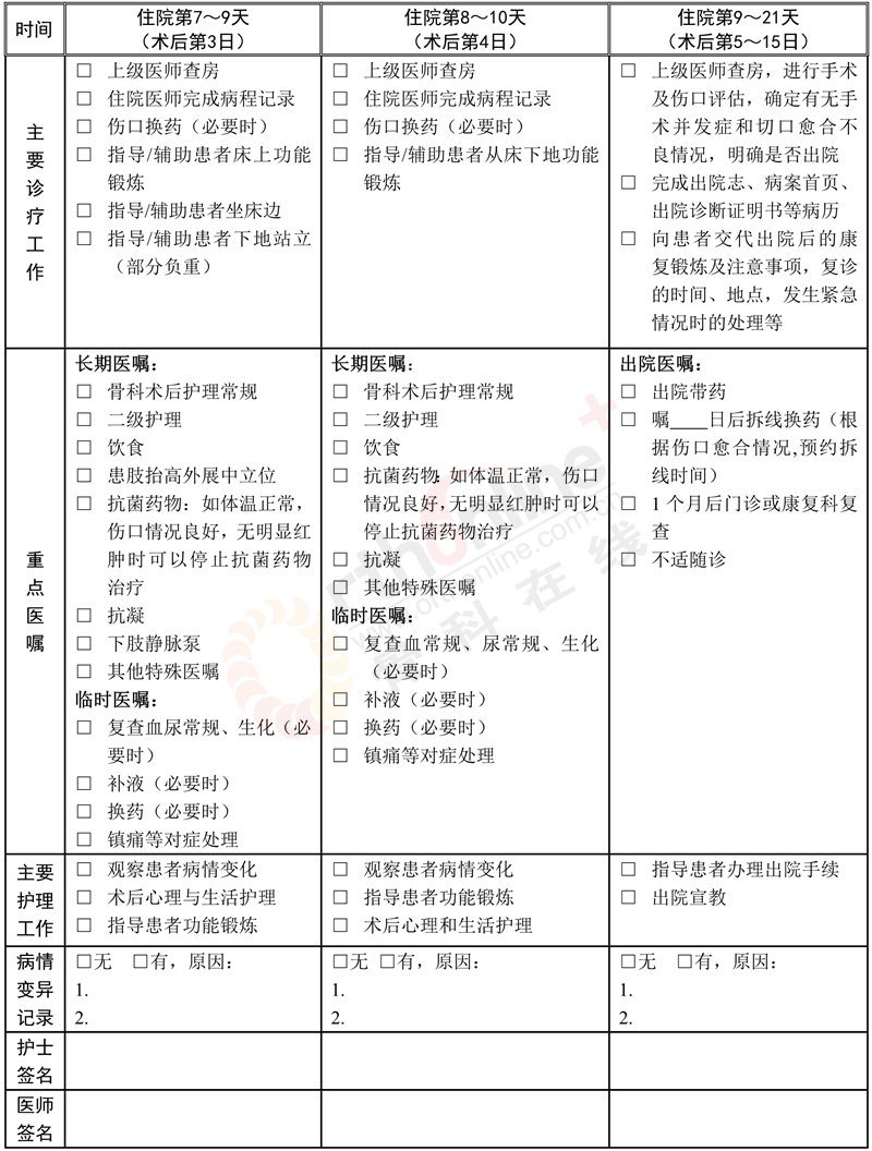
(九)术后住院恢复7~15天

1.必须复查的项目:血常规、手术部位X线检查。

2.必要时复查的项目:肝功能、肾功能、红细胞沉降率、C反应蛋白,下肢血管彩超,D-二聚体等。

3.术后用药:

(1)抗菌药物:按照《抗菌药物临床应用指导原则》(卫医发〔2015〕43号)执行,并根据患者的病情决定抗菌药物的选择与使用时间。建议使用第一、二代头孢菌素,如头孢唑林、头孢呋辛,对于感染高危患者或者其他药物过敏患者,也可以使用万古霉素进行预防;

(2)术后镇痛:参照《骨科常见疼痛的处理专家建议》(《中华骨科杂志》.2008年1月.28卷.1期);

(3)术后康复:以主动锻炼为主,被动锻炼为辅;

(4)术后预防深静脉血栓栓塞症的处理:参照《中国骨科大手术后静脉血栓栓塞症预防指南》(《中华骨科杂志》,2016,36(2):65-71)。

(十)出院标准

1.体温正常,血常规无明显异常。

2.伤口无感染征象(或可在门诊处理的伤口情况)。

3.髋关节功能改善。

4.无需要住院处理的并发症和(或)合并症。

(十一)变异及原因分析

1.并发症:术中或术后骨折、术后关节脱位、术后坐骨神经或股神经损伤、大量出血需输血、深静脉血栓形成或肺栓塞、肺部或泌尿系感染、伤口并发症或假体周围感染等造成住院时间延长和医疗费用增加。

2.合并症:如骨质疏松、糖尿病、心脑血管疾病等,需同时治疗而导致住院时间延长和医疗费用增加。

3.内植物选择:根据患者髋臼及股骨骨质条件选择生物型假体、骨水泥型假体或混合型假体。如选择生物型假体,可根据患者年龄选择不同摩擦界面假体,可能导致住院费用存在差异。

髋关节发育不良临床路径表单


分享到: